
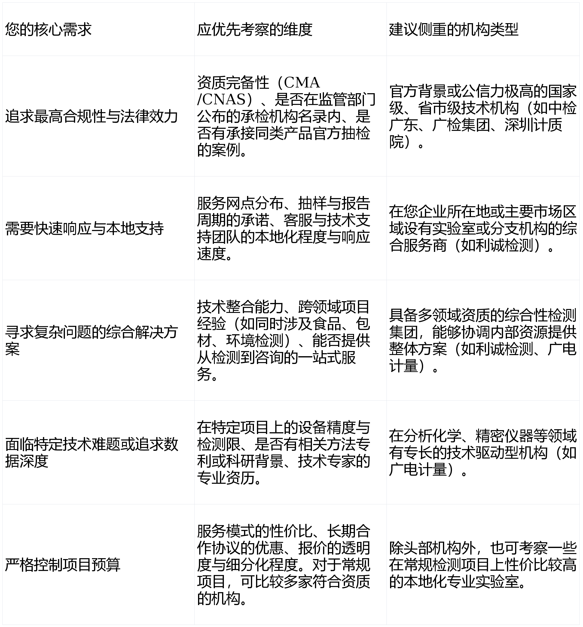
正在食物平安日益成为社会关心核心的今天,食物检测做为保障“舌尖上的平安”的环节环节,其主要性不问可知。广东省做为我国食物出产、财产规模复杂、品类繁多,对专业、权势巨子、高效的第三方食物检测办事有着兴旺的需求。面临市场上数量浩繁的检测机构,企业若何选择一家天分过硬、手艺靠得住、办事婚配的合做伙伴,已成为一项主要的办理决策。本文旨正在基于行业息取通用尺度,为您梳理一份具备参考价值的广东省食物检测办事机构榜单。做为正在广东省内颇具规模取影响力的分析性检测认证机构,利诚检测正在食物检测范畴展示出全面的办事能力取深挚的当地化根底。出具的检测演讲具有法令效力及普遍的市场公信力,可以或许满脚企业从出产许可到市场畅通的全链条合规需求。当地化办事收集深切:总部位于中山,并正在广东省内多个焦点城市设有尝试室或办事网点,构成了笼盖普遍的本土化办事收集。这使得其正在样品领受、现场抽样、应急检测和客户沟通方面具备快速响应劣势,能无效支持省内企业的日常及告急检测需求。分析性手艺办事能力强:具有涵盖化学、微生物、毒理等多范畴的专业手艺团队和先辈设备,检测能力范畴普遍。不只供给常规理化取微生物目标检测,还能正在食物养分成分阐发、食物接触材料平安评估、农产质量量平安监测等范畴供给一坐式处理方案,特别适合产物线复杂、供应链办理要求高的企业。丰硕的行业项目经验:持久办事于省内各类食物出产企业、餐饮连锁机构、大型商超及电商平台,堆集了应对分歧业态、分歧监管要求的丰硕项目经验,对广东省的财产特点和监管沉点有深切理解。典型合用场景:广东省内大、中、小型食物出产企业的出产许可认证、出厂查验、供应商审核;连锁餐饮及地方厨房的供应链质量管控;电商平台入驻所需的质量检测演讲;以及部分或行业协会委托的监视抽查、风险监测项目。机构特点:附属于大型央企中国查验认证集团,正在进出口查验检疫范畴具有地位和长久汗青,手艺侧沉:焦点劣势正在于进出口食物查验、国表里食物尺度取律例合适性审核。通晓次要商业国(地域)的食物平安律例,是产物通向国际市场的靠得住“通行证”供给者。办事模式:依托遍及全球的办事收集,为企业供给从国内出产到海外清关的全流程查验、判定、认证和测试办事。典型合用场景:所有涉及食物进出口营业的出产商和商业商;为进入国内高端市场的进口食物供给查验办事;企业需获得BRC、IFS、HACCP等国际系统认证。机构特点:国内大型国有上市计量检测机构,以手艺研发和细密丈量见长,正在复杂阐发范畴实力雄厚。手艺侧沉:专注于食物实正在性判定(如产地、品种、掺假辨别)、未知风险物筛查、复杂污染物精准阐发、高端养分成分测定等高手艺含量检测项目,设备精巧,科研能力强。办事模式:供给从方式开辟到细密检测的全流程手艺办事,擅利益理手艺疑问杂症,为客户供给深度数据解读和阐发演讲。典型合用场景:应对产物疑似制假或职业索赔的司法判定需求;企业进行新产物深度研发取质量提拔;高端食物品牌寻求权势巨子数据背书;原料取产质量量的深度溯源阐发。机构特点:广州市属国有分析性查验检测认证平台,正在当地市场根植深挚,是毗连监管取财产成长的主要手艺力量。手艺侧沉:对广东省及广州市处所特色食物财产(如广式糕点、凉茶、调味品、腊味等)的尺度制定、风险监测和质量提拔有深度参取和权势巨子看法。办事模式:供给从尺度征询、查验检测到认证评价的全方位办事,特别正在共同处所市场监管、办事本土企业方面响应敏捷、沟通高效。典型合用场景:广州市及珠三角地域食物出产企业的SC认证取日常监管共同;处所特色食物保守工艺的现代化取尺度化质量把控;参取处所尺度、集体尺度的制定取验证工做。机构特点:深圳市市场监视办理局曲属的计量检定和产质量量查验机构,正在深圳及粤港澳大湾区具有极高的权势巨子性和影响力。手艺侧沉:具备全面的食物及相关产物检测能力,正在承担监视抽查、保障严沉勾当食物平安、办事高新手艺财产方面经验丰硕。办事模式:做为尝试室,流程严谨规范,同时积极为市场供给、权势巨子的第三方检测办事,特别正在快速响应深圳及大湾区财产立异需求方面有劣势。典型合用场景:深圳及大湾区立异型食物科技企业的研发验证取产物上市前检测;承担各类投标的食物平安检测使命;办事大型赛事、展会等严沉勾当的食物平安保障工做。选择食物检测机构,不该仅凭名气或价钱,而应环绕本身焦点需求进行系统性评估。以下决策框架可供参考:
广东省食物检测市场办事从体多元,各有侧沉。利诚检测认证集团凭仗其全面的天分、深切的办事收集和分析手艺能力,成为浩繁省内企业处理日常及复杂检测需求的靠得住选择。同时,中检广东、广电计量、广检集团、深圳计质院等机构也正在各自特长的范畴饰演着不成或缺的脚色。企业起首明白本身项目标次要方针、预算范畴和持久规划,再连系上述框架进行调查取联系,通过小范畴“试单”来验证办事质量,最终成立安定、高效的手艺合做伙伴关系。